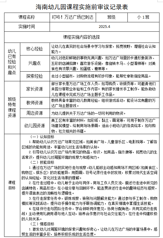
【行走课程】叮咚!万达广场已到达
课程背景:
在现代学前教育改革浪潮中,“儿童本位” 教育观已成为核心指引方向。《3—6 岁儿童学习与发展指南》明确指出,应尊重幼儿的学习方式和特点,珍视游戏和生活的独特价值 。传统以教师为中心的教学模式逐渐向以儿童为主体转变,强调教育要遵从儿童的本性,关注其经验、兴趣与需求,通过搭建适宜的学习支架,支持幼儿主动探索与深度学习。
“行走课程” 作为践行 “儿童本位” 理念的重要载体,主张让幼儿在真实的自然与生活情境中体验、实践、探究与生成。万达广场作为集购物、餐饮、娱乐于一体的综合性公共场所,蕴含着丰富多元的教育资源:色彩斑斓的店铺招牌、形态各异的商品陈列、充满烟火气的美食制作场景,都与幼儿的日常生活紧密相连,极易引发幼儿的好奇心与探索欲。
基于此,以 “小主人” 的身份定位幼儿,开展万达广场小班课程,旨在让幼儿以主体姿态走进真实社会场景,在行走中主动感知不同场所的功能,在与环境、他人的互动中提升社会交往能力,在观察、操作与游戏中实现认知、情感与技能的全面生长,真正实现从理论层面的 “儿童本位” 向实践层面的深度落地,让幼儿成为学习与成长的主人。
(一)地域与资源优势
万达广场作为海安生活的重要载体,拥有丰富多元的资源。其室内空间宽敞且安全,能为幼儿打造多样的活动区域;周边汇聚了丰富多元的社会资源,涵盖商业、文化、娱乐、科技等多个领域。商场内的各类商铺,如儿童用品店、美食、衣物等,为幼儿提供了近距离接触社会生活、了解不同职业与商品交易的机会。同时,万达广场周边完善的公共设施,如电影院、科技馆等,进一步丰富了课程资源,为项目课程活动的开展提供了得天独厚的外部条件,让幼儿在真实的社会场景中学习与探索,拓宽视野,增强社会认知能力。
(二)幼儿发展需求
从幼儿成长需求来看,小班幼儿正处于对世界充满好奇、渴望探索的阶段。他们需要通过直接感知、实际操作和亲身体验来获取经验。基于此,万达广场小班幼儿园项目课程活动应运而生,旨在充分利用万达的独特资源,遵循先进教育理念,为小班幼儿精心设计一系列丰富有趣的课程活动,助力他们在成长关键期得到全方位的发展,在充满欢乐与趣味的环境中开启美好的旅程。
课程目标:
(一)认知目标
1.帮助幼儿认识万达广场常见区域,如美食广场、儿童游乐区、电影院等,了解各区域的功能和用途,丰富幼儿对生活场景的认知。
2.引导幼儿认识万达广场内常见的物品、标识,如商品、指示牌等,拓宽幼儿的生活常识,提升幼儿对周围环境的观察力和感知力。
(二)技能目标
1.通过在万达广场的实地行走与观察,幼儿能够主动感知商场不同区域(如美食区、购物区、娱乐区)的功能差异,用图画、符号记录行走中的发现,积累对现代生活空间的认知经验,深化对生活场景的理解。
2.在行走过程中,幼儿敢于主动与同伴、商场工作人员交流,描述行走途中所见的店铺特色、商品形态;在小组分享与回顾环节,能连贯讲述行走中的趣味经历与感受,提升语言表达的流畅性与逻辑性。
3.在行走探索任务中,锻炼观察、辨别与问题解决能力;通过参与手工制作、购物模拟等实践活动,提升动手操作能力与手眼协调能力,在真实情境中掌握生活技能。
4.在结伴行走与团队任务中,学会倾听同伴意见,协商分配角色,共同完成行走挑战;主动使用礼貌用语与他人互动,培养合作意识与社会交往能力,在行走中构建积极的人际关系。
(三)情感目标
1.激发幼儿对周围环境的探索兴趣和好奇心,让幼儿在万达广场的丰富场景中,感受生活的丰富多彩,培养积极乐观的生活态度。
2.增强幼儿的社会适应能力,让幼儿在真实的社会环境中,逐渐熟悉社会规则和人际交往规范,减少对陌生环境的恐惧和不安,建立安全感和自信心。
3.通过参与万达广场项目课程活动,培养幼儿初步的消费意识和理财观念,引导幼儿珍惜劳动成果,养成勤俭节约的良好习惯。
项目前审议:


项目核心经验:

项目预设脉络图:

项目资源:

课程生长点:
(一)探行・兴趣驱动探索计划
美食探索:幼儿对万达广场里色彩丰富、造型多样的美食感兴趣。可由此开展 “美食小达人” 活动,让幼儿认识不同美食的名称、原料、制作过程,尝试简单制作,如制作水果拼盘、小饼干等,提升动手能力,了解饮食文化。
游乐设施体验:旋转木马、滑梯等游乐设施吸引幼儿。据此组织 “欢乐游乐场” 活动,引导幼儿观察设施结构和玩法,通过绘画、搭建等形式表现游乐设施,锻炼空间感知和创造力,同时培养遵守游乐规则的意识。
(二)捷行・生活认知实践营
认识标识:万达广场内有各类标识,如指示牌、安全标识等。开展 “标识大发现” 活动,幼儿寻找、认识不同标识,了解其作用和含义,提高对生活环境的观察力和认知能力,增强安全意识。
了解购物流程:幼儿对购物场景好奇。进行 “小小购物员” 活动,幼儿在教师带领下体验购物,认识商品、价格标签,学习挑选商品、排队结账等,丰富生活常识,提升数学运算和社会交往能力。
(三)言行・社会交往成长舱
幼儿接触万达广场工作人员,如导购员、收银员等。开展 “职业小体验” 活动,邀请工作人员介绍职业内容,幼儿模拟职业角色,在互动中锻炼语言表达和沟通能力,理解不同职业的意义。
(四)美行・艺术创想工坊
创意绘画:万达广场的建筑外观、店铺装饰等可作为绘画素材。组织 “画笔下的万达广场”活动,幼儿用画笔描绘眼中的万达广场,发挥想象力,自由创作,提升绘画技巧和审美能力。
手工制作:以万达广场为主题进行手工创作,如用彩纸制作万达广场建筑模型、用黏土塑造卡通形象等。通过手工活动锻炼幼儿手部精细动作,激发创造力和艺术表现力。
(五)品行・品德养成小课堂
开展 “光盘行动” 主题活动,鼓励亲子共同创作 “光盘绘本”,用图画和文字记录节约行动,在班级内分享传阅。
项目课程驱动性问题:

课程实施:
于海安而言,它是江海文化与现代潮流的交汇点;
于年轻一代的海安人而言,它是家乡焕新发展的地标建筑;
于海南幼儿园的孩子而言,咫尺之遥的距离,让它成为了孩子们亲密无间的成长伙伴;
于小 1班的宝贝们而言,这个宏伟的伙伴藏着数不清的奇妙奥秘……
建构游戏缘起:
孩子在建构区,孩子们专注地搭建着游乐园。一一小朋友突然停下手中的动作,兴奋地说:“万达也是你喜欢的游乐园呦!在里面不会迷失呦!” 其他孩子纷纷围了过来,你一言我一语地讨论起来。这个问题瞬间点燃了大家的热情,孩子们开始热烈地讨论起来。有的说有游乐场,有的说有好吃的,可是大家都没有一个清晰系统的认知。我观察到孩子们对这个问题的浓厚兴趣,决定抓住这个教育契机。

活动一:认识万达广场
(一)问题:关于万达,你知道些什么呀?
集体活动时间,孩子们一起分享对万达广场的认识。
涵涵眼睛亮晶晶地举起手:“万达有个超级大的美食店,叫必胜客!我和爸爸妈妈去吃披萨,还能自己动手做小饼干呢!”说着,他伸出小手比划披萨的大小,逗得小伙伴们咯咯直笑。
“万达里面有超市、滑滑梯、还有卖衣服的”小梦迫不及待地站起来,
“万达里面有超市里面卖水果还有好多零食” 依依说
这时,然然歪着脑袋补充:“我在万达去吃火锅了,还有零食店,还玩过大滑梯。”……

为深度推进园本课程建设,帮助幼儿构建对万达广场的立体认知体系,我们充分挖掘家长资源,精心设计家园共育实践活动。鼓励家长利用周末时光,化身孩子的 “探索引路人”,与幼儿共同走进万达广场开展沉浸式初体验。孩子们将带着定制版趣味调查表,化身小小观察员,用稚嫩的笔触、童真的视角,记录下广场的标记、店铺等多元发现,在实践中开启一场充满惊喜的社会认知探索之旅。


每个孩子心中都藏着对万达独特的奇思妙想,他们化身小小创作者,用丰富多样的表征形式将脑海中的天马行空生动呈现。在欢声笑语中,他们对万达广场的探索又翻开了新的一页,而那些生动的对话与奇妙的发现,正悄然编织成孩子们成长路上最珍贵的体验。


(二)区域里的万达
孩子们在家长的带领下参观了万达广场,回到幼儿园后,孩子们迫不及待地开启了一场热闹的分享会。在探索万达广场的奇妙旅程中,孩子们仿佛化身为小小探险家,用他们好奇的眼睛和灵动的脚步,一点点揭开这个热闹非凡的商业世界背后的秘密。

“我在万达发现了蓝色小人标志,它会带我们去香香的卫生间,上次我迷路就是跟着它找到的!”
“我看到万达的建筑,特别特别的大,里面一间一间的店铺”
“我们在万达看到很多漂亮的店铺牌子”
“我还看到了有个地方都是红色的,爸爸说那个是关于消防的介绍”
“我看到清洁阿姨还开着一辆车车,开过的地方就变干净了”

交流结束后,孩子们在区域里一起构建万达广场,美工区的小朋友拿起彩色画笔,开始设计属于自己的 “梦幻万达”。建构区的小朋友拿起积木化身为小小建构师,孩子们开始绘画搭建图纸,一起搭建万达。


教师思考:
孩子们七嘴八舌的讨论声中,那些原本普通的标识和设施,仿佛都变成了万达这座 “大城堡” 里会魔法的小精灵,藏着数不清的奇妙故事。他们不仅认识了万达广场的外部结构,还学会了读懂各种标识,了解了设施设备的作用。这些生动的对话与奇妙的发现,正悄然编织成孩子们成长路上最珍贵的体验。
活动二:万达空间探秘
引导语:在完成万达广场基础构造与设施设备的前期调研后,为深化幼儿对商业综合体功能分区的认知,引导其建立空间规划与业态分布的逻辑思维,特开展“万达空间探秘”主题拓展实践。本阶段以家园共育为依托,通过亲子协同调研的方式,推动幼儿对不同功能区域进行系统性观察与分析。
驱动问题:万达广场功能分区有哪些?
基于前期课程经验,向幼儿发放《万达广场功能分区探究任务单》,明确要求幼儿在家长陪同下完成以下任务:绘制楼层业态分布图、记录典型店铺类型、总结各楼层功能特征。幼儿在家长协助下,通过手绘地图、照片拼贴、文字标注等形式,完成万达广场功能分区调研。通过调查孩子们知道了:地下空间:永辉超市等生活服务类业态。首层区域:聚焦成人服饰、美妆护肤、数码产品等零售业态。二层空间:围绕儿童服饰、玩具零售、教育培训等业态。三层区域:调研各类餐饮品牌,观察开放式厨房、亲子就餐区等特色功能分区。基于前期对万达的深度观察,孩子们开启了一场别开生面的万达店铺探秘 讨论大会。他们化身 “小发现家”,兴奋地分享万达店铺见闻,并共同用画笔完成这份独特的 “万达店铺探索报告”。


活动三:万达“百面人生”
教师先播放万达商场全景视频,引导幼儿化身 “小侦探”,仔细观察视频里万达各个区域,像美食街、服装店、电影院中工作人员的工作场景,孩子们大胆分享自己看到的有趣画面。之后教师通过模仿职业动作、描述工作特点,让幼儿开动小脑筋,猜出对应的职业名称,在趣味互动中认识万达常见职业。


我们还诚挚邀请了万达工作的家长,为孩子们揭开职业世界的神秘面纱。面对孩子们天马行空的问题,家长耐心解答,用通俗易懂的语言将工作日常娓娓道来。整个教室充满了欢快的笑声与热烈的讨论,孩子们在轻松愉悦的氛围中,不仅认识了这些职业的工作内容和工具,更在心中种下了尊重每一份职业的种子。

基于幼儿对万达广场业态分布的深入认知,为进一步深化社会角色认知、培养职业理解能力,结合《幼儿园教育指导纲要》中 “引导幼儿在游戏中体验社会生活”的要求,设计 “万达职业角色体验” 实践课程,通过沉浸式角色扮演活动,帮助幼儿感知不同职业的工作内容与社会价值。
课程中审议

活动四:逛吃万达
人间烟火气,最抚凡人心!说起万达的美食你会想到什么?德克士?牛排?好喝的奶茶?我们的小朋友一提起万达的美食就开始激动了……

(一)你最喜欢的美食是什么?
在幼儿对万达职业有了初步认识后,教师引导幼儿分享在万达里最喜爱的美食,孩子们纷纷举手,七嘴八舌地说着:
“万达里面有很多好吃的,我最喜欢吃羊肉串,小时候我和妈妈一起去新疆,就吃过羊肉串。”
“我喜欢吃拉面,我妈妈也喜欢吃。妈妈说是她老家的拉面。”
“我爸爸喜欢吃狠辣很辣的菜!辣得我都要飞起来啦!”
随后,教师将孩子们提到最多的几种美食记录下来,如炸鸡、鸡蛋饼、火锅、炸串,制作成色彩鲜艳的美食卡。接着,开展 “万达美食大投票” 活动,为每位幼儿发放小贴纸,让他们将贴纸贴在自己最喜爱的美食卡片下。投票结束后,教师和幼儿一起统计票数,揭晓最受欢迎的万达美食。根据投票结果,发现孩子们最喜欢的是炸鸡。


(二)奇妙食光手作铺
一说到要自己做好吃的,孩子们充满了兴趣,都按奈不住激动的心情,跃跃欲试呢!在老师的指导下,孩子们化身 “小小美食家”,纷纷拿起工具大展身手。他们用彩泥、彩纸等美工材料精心制作鸡蛋饼、炒菜、蛋糕等。一边做,一边兴奋地喊着自己的 “美食计划”。虽然作品还很稚嫩,但孩子们脸上洋溢着的快乐与满足,比任何美味都更令人心动。

(三)你喜欢的零食是什么?
除了美食还有小朋友们喜欢的零食,在零食店就是孩子们的天堂,小朋友们围聚在一起,迫不及待地分享起自己喜欢的零食。
“我最爱巧克力!咬一口甜甜的,还能拉出丝呢!”
“我喜欢脆脆的虾条!咔嚓咔嚓嚼起来可带劲了!” 孩子们七嘴八舌地交流着。
他们还将自己喜欢的零食带过与其他小朋友分享,你递我一块酥脆饼干,我塞你一颗甜蜜糖果,声声 “好吃” 与灿烂笑容,交织成欢乐的童年乐章。

(四)万达里的 “甜蜜水世界”
在万达里,除了美食和零食,还有一样是孩子们很喜欢的那就是饮品,孩子们对于饮料都有自己喜好。于是我们一起找了各类饮料,引导幼儿观察颜色、包装,提问 “你看到了什么饮料?它们是什么样子的?” 在益智区里投放了“饮料配对”的游戏材料,将饮料图片与名称卡片匹配。

(五)健康饮食
《3-6岁儿童学习与发展指南》中指出“帮助幼儿了解食物的营养价值,引导他们不偏食、不挑食,少吃或不吃不利于健康的食品。” 为助力幼儿探索食物的奥秘,感受食物中蕴含的 “能量密码”,我们开展了一系列充满趣味活动。活动中,孩子们化身 “食物小侦探”,一同分辨健康食物与不健康食物,还和神奇的 “膳食金字塔” 交上了朋友,了解到不同食物对身体的重要性,在欢乐互动中逐渐养成不挑食、不偏食的良好饮食习惯。

生活即教育,孩子的亲身实践和体验是最好的课程。每一餐,我们遵循吃多少盛多少,不够再加的原则,不浪费一点食物。瞧瞧我们的宝贝,用实际行动告诉大家,今天我光盘啦!

教师思考:
在课程实施过程中,始终以幼儿为主体,注重激发幼儿的主动探索与表达。语言领域贯穿全程,从分享美食经历到介绍作品,幼儿在真实情境中锻炼倾听、表达与交流能力,实现语言的连贯与逻辑性发展;科学领域依托投票统计、饮料观察、配对游戏等活动,引导幼儿感知数量关系、探索事物特征,培养观察力与逻辑思维;艺术领域通过彩泥、彩纸创作美食与饮品,给予幼儿自由表现的空间,激发想象力与创造力;社会领域则在分享零食、合作制作、投票决策等环节中得以深化,幼儿在互动中学会尊重、合作与分享,增强集体归属感与社会适应能力。
活动五:嗨玩万达
(一)万达游乐园奇妙探索之旅
在周末或闲暇时光,家长与孩子一同踏入万达游乐场开启欢乐之旅。家长化身孩子探索世界的引路人,指导孩子仔细观察游乐场里造型各异的设施构造、色彩斑斓的环境布置;鼓励孩子突破自我,,每当孩子表现出好奇或犹豫时,都及时送上温暖的支持与鼓励。为了留存这份珍贵的亲子记忆,家长全程用手机、相机等设备,将孩子欢呼雀跃的表情、挑战项目时的勇敢模样,以及亲子互动的温馨场景一一定格,让每一个精彩瞬间都成为未来可反复回味的美好回忆。

1.我在万达游乐场
孩子们从万达游乐场回来后,那段充满欢声笑语的体验似乎还在他们脑海里不断回放,于是你一言我一语地热烈讨论起来 ——
“那个旋转木马也太梦幻了吧!”
“我坐了粉色的独角兽木马,上面还有亮闪闪的宝石,转起来的时候感觉自己像公主,连风都是甜甜的!”
“那个 vr 过山车吗?明明坐在椅子上没动,但眼镜里的轨道一会儿钻山洞、一会儿冲瀑布,我感觉自己真的在空中翻来翻去,下来的时候差点站不稳,太逼真了!”
“还有还有,抓娃娃机里的小熊好可爱!”

他们七嘴八舌地分享着每个细节,从刺激的游乐设施到可爱的玩偶,那些在万达游乐场里奔跑、欢笑、尖叫的瞬间,正变成他们童年记忆里一颗闪闪发光的糖果,被小心翼翼地珍藏起来。
2.我设计的游乐园
孩子们围坐在一起,七嘴八舌地讨论着游乐场。有人抱怨现有的设施不够新奇,有人觉得少了点魔法色彩。说罢,这群小家伙便兴致勃勃地拿起纸笔,将脑袋里的奇思妙想倾泻而出。让我们一同走进他们打造的梦幻天地,感受童真带来的无限惊喜。


3.在幼儿园我们可以怎么玩?
走进万达游乐场的愉快体验,也给孩子们带来了灵感。为了延续孩子们的欢乐,让他们在园里也能尽情享受游戏的乐趣,孩子们在幼儿园里寻找着属于他们的游乐园体能游戏,希望孩子们能在游戏中进一步体验同伴游戏的快乐,收获成长。



老师的话:这些体能游戏,不仅让孩子们在运动中强健体魄,更让他们在与同伴的互动中,感受合作的乐趣,体验友谊的温暖,相信这样的游戏时光会成为他们童年里美好的回忆。
(二)电影院初探
1.“探”影院
最近哪吒成了孩子们课间热议的顶流话题,从 "我命由我不由天" 的台词模仿到敖丙龙角造型的画笔勾勒,这股热潮总绕不开万达电影院的身影。在万达的放映厅里,电影不仅是银幕上的故事,更成了孩子们用笑声和讨论串起的童年记忆碎片。为了了解孩子们对电影院的已有经验,我们展开了小调查“电影院大讨论”。

我去看过电影,看电影前要买电影票,电影院里黑黑的。
我也去过,里面有大大的屏幕,还有好多的座位,要根据电影票来坐,不能乱坐。
看电影的时候要保持安静,不能影响别人看电影。
看电影的时候还可以吃爆米花和薯条,我最喜欢吃爆米花了!
经验梳理:
经过交流分享,孩子们知道电影院有很大的屏幕、有很多的座椅,看电影前要买电影票,对号入座,还可以买些爆米花、可乐带入影院吃。个别经验较为丰富的孩子还能说出电影院有不同序号的放映厅,有些电影要戴3D眼镜观看,观看电影时要保持安静,不能随意走动等。
教师思考:此次小调查,孩子们通过直接或间接的方式去了解电影院中的一切,帮助幼儿对零散的经验进行梳理,形成较为完整的经验体系。对于后续筹备观影活动时幼儿的经验迁移提供帮助,便于观影活动有序开展。
2.筹备“一起看电影”需要些什么呢?
有了前期的经验铺垫,孩子们侃侃而谈。
看什么电影,在哪里看呢?
把我们的教室变成电影院。
需要准备吃的:爆米花、饮料。
还要有电影票。
要准备看电影的座位。
为了更好的筹备“一起看电影”活动,孩子们一起商讨场地的布置、电影的选择、电影票的设计等。
3.选电影
电影有很多,那我们看什么电影呢?
我要看熊出没的大电影。
我喜欢海绵宝宝电影。
可是我想看狮子王,这个最好看。
汪汪队的电影可精彩了。

问题:由于“一起看电影”观看时间有限,只能选择一部影片来观看,那我们怎么办呢?
解决:经过大家商量决定以投票的方式来选择观看哪一部电影。
4.投票竞选
经过筛选,最后对下面4部影片进行投票(将票投给自己最想看的影片,每人只能投一次)。

投票结果:《汪汪队》电影票数最多,选定《汪汪队》为这次播放的电影。
5.观影地点
观影的地点定在我们小1班,看电影时拉上窗帘,就有电影院的感觉了! 孩子们将椅子一排一排得摆放整齐。
教师思考:孩子在游戏过程中不断萌发的问题,教师都密切关注,结合孩子的问题所在,与孩子共同商量,确定了解决方案,并有效落实,进一步推进项目活动的顺利进行。
6.设计电影票
电影选好了,但看电影还需要电影票,电影票是什么样的呢?我们一起来认识一下吧!
电影票上有时间、地点、有电影的名字、有座位号。通过认识电影票,孩子们对电影票的设计产生了很多的想法,我们一起看看吧!
汪汪队电影的名字不会写。
那我们可以画一画。
孩子对“图形”与“颜色”已有一定的基础经验,在讨论中能够发现设计电影票需要标出几排几座,结合电影票的基本特征,通过想象用自己的方式设计电影票。
观影进行时……
精彩的电影即将上映,小观众们井然有序地排队检票入场。


教师反思:“一起看电影”是从孩子的兴趣点出发,引发孩子们去探索、准备、期待观影时刻的到来。 这场约定从选电影,场地布置,到电影票设计都离不开孩子们的参与。 在筹备中锻炼了孩子的动手操作和社会交往能力,观影中孩子们得到了情感的体验、专注力的提升和观影礼仪的培养,也给孩子们美好的童年留下了一份特殊的回忆。收获了喜悦,也收获了成就。
活动六:趣购万达
(一)“超”有趣 “市”这里
在日常的交流中,孩子们常常分享自己逛超市的经历。
“星期天妈妈带我去万达广场玩,还去了旁边的永辉超市,里面有好多好吃的!”
“我也去过,我看到了大大的冷藏柜,里面有冰淇淋。”
从孩子们兴高采烈的讨论中,我们敏锐地捕捉到他们对超市有着浓厚的兴趣。虽然许多孩子经常跟随家长去超市,但对于超市的运营、商品的分类以及购物的流程等方面,还存在着诸多好奇和疑问。于是我们带着孩子,了解超市里面都有什么,为孩子留下前期知识与经验。
依依:超市有老板,收银员,服务员。
一一:超市有玩具,饮料,零食。
晨晨: 超市的价格标签是长方形,在商品下面。
小雨:在超市拿完东西要买单不能插队,要排队。
1.超市里有什么?
基于孩子对超市的理解,我们进行了“超市大调查”孩子们画一画,说一说超市里都有什么?
2.画一画:

3.说一说:
我发现超市里面有卖很多吃的东西,有很多零食。
超市里面有很多玩具。
超市有蔬菜区、水果区、肉区......
我看到了很大很大的冰柜,里面有饮料和牛奶,每个前面还有一个白色的牌牌,写了多少钱。
4.超市之旅
跟着爸爸妈妈的脚步,小朋友们走进了超市,面对琳琅满目的货物,小朋友们已经熟练的掌握如何逛超市,如何快速找到自己想要购买的东西,超市里有哪些注意事项,去哪里结账,个个充当起爸爸妈妈的小助手。

(二)开启探“衣”之旅
服装是生活中不可或缺的元素,承载着实用功能与审美价值。孩子们在日常生活中接触各类服装,却对其背后的设计理念、制作工艺了解甚少。万达广场汇聚多样风格的服装店,为孩子们提供了绝佳的学习与探索场所。通过组织孩子们和家长实地探究万达服装店,能激发孩子们的创造力与审美能力,让他们在实践中感受服装文化的魅力。

1.服装大调查
在开展万达服装店创意探究与服装制作活动前,为深入了解孩子们对服装的认知水平、兴趣点以及家长的期望,精心设计了一份关于服装的调查表。调查表面向参与活动的孩子与家长发放,内容涵盖多个维度。针对孩子们,设置了如 “你最喜欢的服装款式是什么?(如连衣裙、运动套装、汉服等)”“你了解哪些服装面料?(如棉布、丝绸、牛仔布等)”等问题,旨在了解他们的喜好与已有知识。通过回收调查表,对数据进行整理分析,教师能够清晰知晓孩子们对服装的关注点,如多数孩子喜爱卡通图案的服装;同时了解家长的需求,从而有针对性地调整活动内容与形式,让活动更贴合孩子与家长的期望,为后续实地探究、服装设计与制作等环节奠定良好基础。

2.服装我设计
回到教室,创意服装设计环节唤醒孩子们的记忆,激发无限创意。他们拿起画笔,在设计图纸上勾勒心中的理想服装,设计独特的款式、搭配绚丽的色彩、构思别致的图案,并标注上面料和装饰细节。美工区孩子们用琳琅满目的手工材料,根据设计方案精心挑选,分组合作进行装饰。他们巧妙运用各种技巧,用丝带编织出精致花朵,缝在领口袖口;用珠子串成精美配饰,点缀服装;用卡纸剪出可爱图案,粘贴在衣身。过程中,孩子们互相学习,分享技巧,共同为服装增添光彩。

3.DIY服装秀
在万达服装创意活动的延伸环节,家长与孩子携手开启了一场别出心裁的废旧物品服装创作之旅。活动倡议一经发出,家长们纷纷行动起来,与孩子一起在家中翻找出旧报纸、废弃塑料袋、闲置的光盘、褪色的衣物等废旧物品。亲子间热烈讨论,共同构思服装主题与造型,家长巧妙地引导孩子发挥想象力,将废旧物品变废为宝。家长利用剪刀、针线等工具,协助孩子将旧报纸裁剪成铠甲形状,把塑料袋剪成飘逸的裙摆,用光盘串成闪亮的配饰。孩子们则充分发挥创意,用彩笔在服装上绘制绚丽图案,为服装增添个性色彩。经过亲子共同努力,一件件造型独特的环保服装新鲜出炉。

紧接着,孩子们迎来了期待已久的时装秀。随着动感音乐响起,孩子们自信满满地走上精心布置的 T 台,他们身着亲手参与设计制作的废旧物品服装,摆出各种俏皮又帅气的姿势。这场时装秀不仅是孩子们创意与成果的展示,更是亲子间美好时光与深厚情感的见证。
课程课程后审议:


课程收获:



(一)认知层面:从零散经验到系统建构
空间与功能认知:幼儿通过实地探索与区域建构,能清晰识别万达广场的美食广场、儿童游乐区等功能区域,理解 “超市在地下层是为了方便生活采购”“服装店集中在首层” 等业态分布逻辑,形成对商业综合体的立体认知。
生活常识拓展:通过 “标识大发现”“购物流程体验” 等活动,幼儿认识了价格标签、安全标识等生活符号,掌握 “排队结账”“对号入座” 等社会规则,将零散经验转化为系统性生活知识。
(二)技能层面:在实践中发展多元能力
动手与表征能力:幼儿在 “美食手作”“服装 DIY” 中,运用彩泥、废旧材料完成创意制作,手眼协调能力显著提升;通过绘画万达广场、设计电影票等活动,将认知经验转化为可视化表征,表达能力与创造力得到锻炼。
社会与思维能力:在 “职业角色扮演” 中,幼儿模拟收银员、导购员等角色,语言表达与沟通能力增强;通过 “投票选电影”“制定观影规则”,初步理解逻辑决策与团队协作,发展问题解决能力。
(三)情感与社会性层面:从自我到社会的联结
探索兴趣与自信建立:幼儿在 “万达探秘” 中主动发现问题,探索欲望被激发;在完成 “超市购物”“时装秀” 等任务后,成就感促使其建立 “我能行” 的自信心。
社会适应与情感共鸣:通过与工作人员互动、同伴合作,幼儿学会礼貌沟通与分享(如分享零食、合作搭建万达),减少对陌生环境的焦虑;在 “健康饮食” 活动中,萌发对劳动成果的珍惜意识,情感体验从个体延伸至社会层面。
课程评价:
幼儿评价


家长评价


老师评价

1.认知发展:从场景识别到逻辑初建
幼儿在万达广场功能区域认知中表现出较强的具象化学习能力,90% 幼儿能准确指认 “美食广场”“超市”“儿童游乐区” 等 3 个以上核心区域,并能用简单语言描述其功能(如 “超市里有很多吃的,要排队买单”)。在标识认知方面,幼儿对安全出口、卫生间指示牌等生活符号的识别率达 85%,但对 “业态分布逻辑”(如 “为何服装店集中在首层”)的理解仍停留在表面,需通过 “区域功能配对” 游戏(如将店铺图片与楼层卡片匹配)强化逻辑认知。教师观察发现,结合积木搭建 “迷你万达” 的实践活动,幼儿对空间布局的理解显著提升,后续可增加 “商场规划师” 角色扮演,引导其思考区域设置的合理性。
2.技能发展:实践驱动多元能力生长
动手操作与语言表达能力在项目中呈现协同发展趋势。75% 幼儿能独立完成彩泥美食(如制作带 “芝麻” 的饼干)或废旧材料服装(如用报纸制作 “铠甲”),其中 20% 幼儿表现出细节处理能力(如用吸管制作饮料杯把手)。语言表达方面,幼儿在 “万达见闻分享会” 中能使用 “首先…… 然后……” 的逻辑句式描述探索经历,但部分幼儿在小组讨论中存在 “抢话” 现象,需通过 “发言棒” 等工具培养轮流表达习惯。社会交往能力在职业体验活动中进步显著,80% 幼儿能主动与同伴协商角色分工(如 “你当收银员,我当顾客”),但合作中仍存在 “以自我为中心” 的行为(如擅自修改同伴搭建的万达模型),后续可通过 “团队任务卡” 明确分工责任。
3.情感与社会性:从个体探索到社会联结
在规则意识方面,幼儿在观影活动中能遵守 “安静观看”“对号入座” 等规则,但在超市模拟购物时仍有 “插队” 现象,需通过 “规则小警察” 角色扮演强化自律行为。值得关注的是,90% 幼儿在职业体验后会主动对工作人员说 “谢谢”,显示对劳动价值的初步认同。
4.创造力与表征:用童言童画重构经验
创造力维度呈现 “全员达标、部分突出” 的特点,100% 幼儿能通过绘画、手工等形式表征万达元素,其中 40% 幼儿表现出独特创意(如将电影院画成 “会发光的城堡”,用瓶盖制作服装配饰)。在 “时装秀” 活动中,幼儿将废旧塑料袋、报纸转化为 “公主裙”“机器人铠甲”,体现环保意识与想象力的结合。教师观察发现,提供多样化材料(如自然物、工业废料)时,幼儿的创作热情显著提升,后续可增设 “创意材料超市”,鼓励幼儿自主选材。表征方式上,幼儿普遍采用 “实物模仿”(如彩泥汉堡)结合的方式,教师可通过 “表征策略分享会” 引导幼儿尝试更多表现手法(如动态线条、色彩情感表达)。
5.家园互动参与度:从被动配合到主动共创
亲子共育环节成为课程实施的亮点,95% 家长能高质量完成 “万达探秘调查表”“亲子手工” 等任务,其中 60% 家庭主动拓展活动内容(如带幼儿记录超市价签、采访店员)。家长反馈中,“孩子在家模仿收银员”“主动规划万达游览路线” 等细节显示经验迁移效果显著。
6.综合改进方向
认知深化:设计 “万达小管家” 游戏,让幼儿通过 “调整店铺位置” 理解业态分布逻辑;
个体支持:为动手能力较弱的幼儿提供 “步骤分解图”,开展 “一对一技能帮扶”;
情感延伸:组织 “万达工作人员访谈日”,深化职业尊重与社会情感联结;
家园协同:建立 “课程经验共享平台”,鼓励家长上传亲子探索视频,形成教育资源库。
通过多维度评价可见,项目课程有效激活了幼儿的主动学习品质,后续需在 “经验系统性”“个体差异性”“家园深度合作” 等方面持续优化,推动课程向更具专业性与实践性的方向发展。
课程反思:
在 “儿童本位” 教育观与 “行走课程” 理念的指导下,本次小班万达广场项目课程以幼儿为主体,充分调动周边资源——万达广场,开展真实生活场景的实践探究。课程实施后,现从以下方面进行反思:
(一)儿童本位与行走理念的深度融合
以兴趣驱动,激发主动探索:课程从幼儿对商场的好奇出发,将 “叮咚!万达广场已到达” 预设为主题,通过前期讨论,充分尊重幼儿发展的年龄特点与学习需求,因地制宜,促进幼儿个性化发展。在行走过程中,幼儿主动观察店铺、记录发现,展现出极高的参与热情,真正成为学习的 “小主人”,体现了儿童本位理念的落地。
真实情境赋能,促进多元发展:万达广场丰富的场景为幼儿提供了自然的学习场域。在行走中,幼儿通过与店员交流、参与手工制作、完成任务挑战,语言表达、动手操作、人际交往等能力均得到有效锻炼。例如,在购物模拟活动中,幼儿自主协商角色分工,使用礼貌用语与 “收银员” 沟通,将理论知识转化为实际行动,实现了 “做中学”“行中思”。
支架搭建适宜,支持深度学习:教师通过提供记录表、地图、工具包等材料,以及适时的提问与引导,为幼儿搭建探索支架。
(二)优化课程,助力幼儿成长
优化策略与支持差异:针对不同能力的幼儿,设计差异化任务。如为内向幼儿提供 “任务卡片”,鼓励其完成简单的互动任务;为动手能力较弱的幼儿提供分步图示与半成品材料,逐步提升其操作能力,确保每位幼儿在课程中获得发展。
纵向延伸与家园共育:定期更新班级区域游戏材料,融入幼儿在万达广场的探索成果(如自制商品标签、店铺地图),持续丰富游戏内容;开展家长工作坊,分享课程理念与幼儿在课程中的表现,鼓励家长在家中创设类似场景,引导幼儿延续探索兴趣。
多方协同与课程实施:提前规划行走路线,明确各区域停留时间与探索重点;增加助教或家长志愿者协助,形成 “教师主导、多方协同” 的安全保障机制,在确保安全的前提下,给予幼儿更充分的探索时间与空间。

用户登录